Компактный преобразователь частоты Sinee EM700
Много
Нашли дешевле?
EM700 -
Х
-
Х
Х
Цена действительна только для интернет-магазина и может отличаться от цен в розничных магазинах
Описание
Компактный преобразователь частоты Sinee EM700
Преобразователи частоты серии SINEE EM700 - это надёжные, компактные и экономичные устройства общего назначения, разработанные компанией Sine Electric. Они предназначены для управления трёхфазными асинхронными двигателями в диапазоне мощностей от 0,4 кВт до 5,5 кВт при напряжениях 200-460 В .
Ключевые особенности:
- Компактный корпус - позволяет устанавливать приборы вплотную друг к другу, экономя пространство .
- Удобный монтаж - быстросъёмные плуготронные клеммы для питания и связи значительно ускоряют подключение и обслуживание .
- Высокая стойкость к условиям эксплуатации - устойчивость к температурам до +50 °C без необходимости в понижении мощности .
- Точное управление скоростью - поддержка цифрового потенциометра с высокой точностью регулирования.
- Полный набор защит - встроенные функции защиты: короткое замыкание, перегрузка, перегрев, перенапряжение/пониженное напряжение, потеря фазы и другие, обеспечивают надёжность оборудования .
- Гибкие режимы управления - простой запуск/остановка через клавиатуру, внешние терминалы или сеть, поддержка V/F (VVF) управления, частотного диапазона 0-600 Гц с возможность расширения до 3000 Гц.
- Расширенная совместимость - поддерживает как однофазное (200-240 В), так и трёхфазное (340-460 В) питание.
EM700 отлично подходит для широкого спектра применений: вентиляция, насосные станции, конвейеры и прочие автоматизированные системы, где ценятся компактность, простота настройки и надёжность.
| Параметр | Значение |
|---|---|
| Сетевое напряжение |
Трёхфазное 340 В -10 % до 460 В +10 %, Однофазное 200 В -10 % до 240 В +10 %, 50-60 Гц ±5 %, разбаланс < 3 % |
| Выходное напряжение | До значения входного напряжения |
| Номинальный ток | 100 % непрерывно |
| Перегрузочная способность | 150 % ном. тока (60 с, heavy‑duty), 120 % (60 с, light‑duty) |
| Управление двигателем | V/F (VVF), векторное без обратной связи (SVC) |
| Диапазон частот | 0-600 Гц (стандарт), до 3000 Гц при опциях |
| Разрешение частоты | Цифровой вход: 0,01 Гц/0,1 Гц; аналоговый: 0,1 % макс. частоты |
|
Точность управления скоростью |
0,2 % синхронной скорости |
| Пусковой момент | 150 % при 1 Гц |
| Разгон/торможение | Настраиваемое 0,01-600 с / 0,1-6000 с / 1-60000 с |
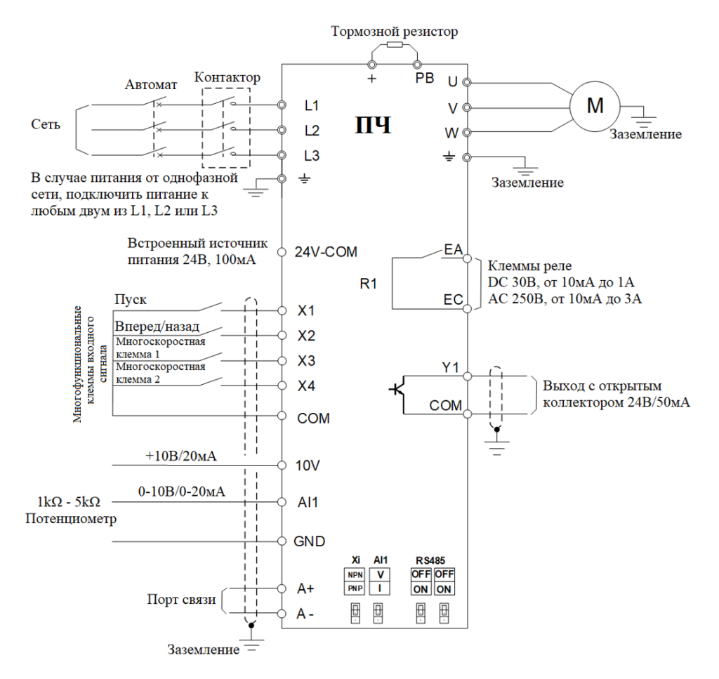
| Цифровые входы | X1–X4, программируемые, PNP/NPN |
| Аналоговый вход | AI1: 0-10 В или 4-20 мА (выбор), F02.62 |
| Цифровой выход | 1 OC (до 50 мА) + 1 реле (250 В AC/3 А или 30 В DC/1 А) |
| Коммуникации | RS‑485 / Modbus RTU, RJ45 |
| Питание вспомогательное | 10 В/20 мА (референс), +24 В/100 мА |
| Охлаждение | Принудительное воздушное, IP20 |
| Температура эксплуатации | -10 °C … +50 °C без понижения мощности |
| Габариты | Различаются по моделям (см. руководство); корпуса от EM700‑0R4 до EM700‑5R5 |
| Номинальное напряжение питания | Модель | Мощность двигателя (кВт) | Номинальный ток (А) | Номинальный ток при легкой нагрузке (А) |
|---|---|---|---|---|
|
Однофазное переменное напряжение 200 В - 240 В |
EM700-0R4-2B | 0,4 | 2,8 | 3,2 |
| EM700-0R7-2B | 0,75 | 4,8 | 5,0 | |
| EM700-1R5-2B | 1,5 | 8,0 | 8,5 | |
| EM700-2R2-2B | 2,2 | 10,0 | 11,5 | |
|
Трехфазное переменное напряжение 340 В - 460 В |
EM700-0R7-3/3B | 0,75 | 2,5 | 3,0 |
| EM700-1R5-3/3B | 1,5 | 4,2 | 4,6 | |
| EM700-2R2-3/3B | 2,2 | 5,6 | 6,5 | |
| EM700-4R0-3/3B | 4,0 | 9,4 | 10,5 | |
| EM700-5R5-3/3B | 5,5 | 13,0 | 15,7 |
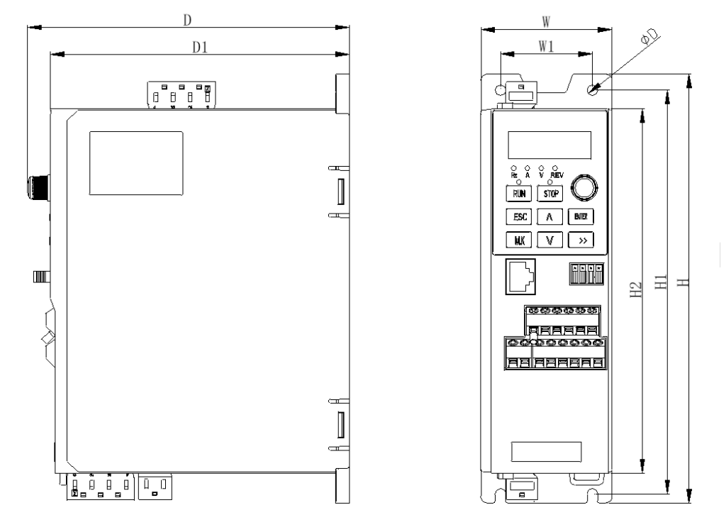
| Модель | W (мм) | W1 (мм) | H (мм) | H1 (мм) | H2 (мм) | D (мм) | D1 (мм) | ⌀D (мм) | Тип |
|---|---|---|---|---|---|---|---|---|---|
| EM700-0R4-2/2B | 57 | 40 | 186 | 175 | 158 | 140 | 130 | 4.5 | a |
| EM700-0R7-2/2B | |||||||||
| EM700-1R5-2/2B | 80 | 65 | 192 | 180 | 162 | 151 | 141 | 4.5 | |
| EM700-2R2-2/2B | |||||||||
| EM700-0R7-3/3B | 57 | 40 | 186 | 175 | 158 | 140 | 130 | 4.5 | |
| EM700-1R5-3/3B | |||||||||
| EM700-2R2-3/3B | 80 | 65 | 192 | 180 | 162 | 151 | 141 | 4.5 | |
| EM700-4R0-3/3B | |||||||||
| EM700-5R5-3/3B | 95 | 70 | 257 | 235 | 221 | 161 | 151 | 5.5 |




